中鼎设计微信服务号


面对当今世界全球化、信息化发展趋势,传统的交通技术和手段已不适应经济社会发展的要求。智能交通系统是交通事业发展的必然选择,是交通事业的一场革命,是推动“智慧城市”建设的重要部分。
那么,什么是智能交通?它的作用是什么?下面由中鼎世纪智慧城市事业部总经理李乃强为我们解答这些问题。

李乃强
- 高级工程师(电子信息)、一级建造师(机电)
高级项目经理(PMP)
- 曾就职于海信网络科技股份公司
中海怡高建设集团股份公司
- 东北电力学院热能工程学士
拥有 10 余年智能城市项目设计与实施经验
是青岛市智能交通总设计师
青岛市发改委信息化项目评审专家
工信部及省信息化项目评审专家
精通智能交通、智慧城市、智能建筑、高速公路机电工程等领域
实战功底扎实
获智能交通相关专利、软件著作权各 2 项
技术成果显著
- 代表项目:青岛市城市道路智能交通管理与服务系统项目
(获科学进步奖、IEEE 国际智能交通系统杰出应用奖)
青岛市西海岸新区智能交通管理与服务系统项目
(获 IEEE 国际智能交通系统杰出应用奖)
青岛市高速公路智能安全管理系统项目
招远智慧城市运营指挥中心项目等
1
智能交通
开启“智慧城市”之门
所谓智能交通,就是将先进的科学技术(信息技术、计算机技术、数据通信技术、传感器技术、电子控制技术、自动控制理论、运筹学、人工智能等)有效应用于交通运输、服务控制和车辆制造,加强了车辆、道路、使用者这三者的关系,从而形成一种保障安全、提高效率、改善环境、节约能源的综合运输系统。

▲图源于网络
从智能交通的定义中不难看出,它有广义和狭义之分。广义上指所有跟交通相关的智能化,包括智慧港航、火车票网上售票、火车调度、集装箱调度运输、公路、港口、码头、飞机场、铁路等所有与交通相关的信息化。例如,在城市中新建飞机场、火车站,这些都有专门的行业来建设,修路主要由交通部管理。
狭义的智能交通包括公安交警交通的智能化管理和交通委的智能化管理,例如:货运车辆的运输管理、网约车的管理、出租车的管理等。今天,我们主要讲公安交警交通的智能化管理。
2
数据中心
城市的隐形大脑
从全国来看,随着近年来大数据的发展,地市级交警支队和交管局都会建立一个庞大的数据中心,外场建设中所有的交通数据都会传输到数据中心,帮助交警进行数据分析。

▲城市交通数据中心结构图
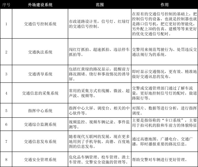
外场建设的最主要系统有交通信号控制系统、交通执法系统、交通诱导系统、交通信息采集系统、指挥中心系统、交通综合监测系统、交通信息发布系统、交通安全管理系统。他们分别包括哪些方面,大家可以看上图,下面我补充说明一下:

外场建设的各个系统采集完数据后,将这些数据传到指挥中心。指挥中心交通管理需要智能交通管理平台、公安交通综合管理应用平台、交通信息服务平台三个平台进行信息处理。

▲指挥中心
智能交通管理平台就是各地交警自己的管理平台,包括态势监控、指挥调度(例如:哪儿出事故需要派民警)、交通执法(例如:交通违法行为的审核)、信息发布(例如:高速封路信息发布)。这是最主要的,日常运用最多的一个管理平台。

▲图源于网络
公安交通综合管理应用平台,俗称“六合一”平台。平时大家的驾考考试、交钱、罚单基本都在这个平台实施,由国家公安部统一部署。
交通信息服务平台,包括路况、红黄绿研判,或拥堵情况系统计算错误后,手工修改等。

▲图源于网络
3
智能交通
建设“智慧城市”关键
为什么要建设智能交通?近五至十年来,国家、各地市县都不同程度地建设智能交通,宏观来讲有五个方面的意义。
第一个方面,从管理者交警来讲,管理更加规范。第一,可以宏观的掌握交通状况,通过视频监控,坐在指挥中心就能掌握高架、城区、道路、商圈等拥堵情况;第二,大大提升了交通安全管理水平,随着执法设备的建设,通过罚钱等手段,惩制闯红灯、超速等交通违法行为,规范驾驶行为。

▲指挥中心
最近,公安部提出了情指勤的一体化管理体系。交警不光能看到路况,通过罚钱整治交通安全秩序,更重要的是,能提前了解交通拥堵或事故情况,及时派警疏散,保证交通整体的运行,这对交通管理者来说越发重要。
从老百姓的角度来讲,最主要的是提高道路通行效率。原来路口信号灯配时都是固定的,也没有协调联动,可能会连续经过多个红灯。现在通过绿波带的形式,可以使大家连续通过五六个路口,甚至十几个路口,节约出行时间。

第二个方面,从交通服务水平来讲,随着诱导屏、手机导航等获取交通服务信息途径的增加,老百姓获取拥堵情况、交通事故的手段和渠道越来越多,所以整体交通服务水平提升了不少。

第三个方面,从大数据的角度来讲,通过抓拍海量过车的图片和相关数据的收集,对于治安防控、盗抢车辆、违法犯罪、侦案等产生了巨大作用。

第四个方面,从政府的角度来讲,及时发现交通拥堵情况并快速处置,提升交通通行效率后,减少了环境污染。

智能交通设计常用的设计依据主要是《道路交通安全法》。国家公安部不断地再出相关要求,尤其是执法类的设计规范相关要求。大家所熟悉的城市道路设计规范、标志标线设计规范都是基础。这次以某个区的智能交通项目为例,简单给大家讲一下智能交通设计。
每年,各地财政会划拨一些资金给城区的智能交通进行不断地完善和配建,这个区建了29处信号灯,改造了14处老的信号灯,补充建设了一些人行道信号灯,还建了一些电子警察、反向电子警察,包括违法变道、违法停车、旅游景区大货车限行、测速卡口、斑马线、不礼让行人、违法行为的抓拍等,补充了一些高点监控(一般装在一些标志性建筑物的楼顶或者是基站上,可以宏观地看到整个辖区内的道路交通状况)、路口监控,还建了一些诱导屏。

同时,一些偏远的农村公路交叉口建了爆闪灯,完善了相关交通标志,对一些路口进行了渠化,中心减少了一些相应的存储、拼接屏,包括图片的二次分析应用等。